在電源管理芯片領域,LP3773AH和LP3773A是兩款備受關注的產品。它們分別由Chip Hope Micro-electronics LTD開發,被廣泛應用于適配器、充電器以及LED驅動電源等設備中。然而,對于工程師和設計者來說,一個關鍵問題始終存在:這兩款芯片能否通用?本文將深入分析LP3773AH和LP3773A的特性,探討它們之間的通用性。

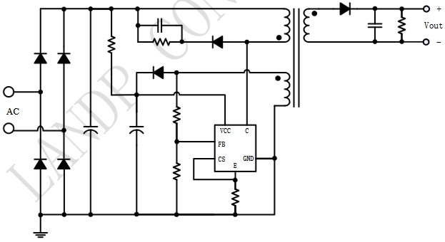
LP3773A是一款低功耗原邊反饋控制芯片,它內置了VCBO為800V的功率三極管,適用于充電器和適配器。這款芯片以其高恒壓、恒流精度、低待機功耗(小于75mW)和多重保護功能而受到市場的青睞。它采用SOP7封裝,具有原邊反饋控制、可調的輸入線電壓補償技術、可調的輸出線損補償技術等特點。
LP3773AH則是一款極簡化的自供電原邊反饋控制芯片,它同樣適用于隔離型適配器和充電器。LP3773AH的特點在于其高度集成的設計,內置啟動電路,無需外部啟動電阻,內置FB下偏電阻,固定峰值電流來實現取消限流電阻。它采用SOP7L封裝,具有自供電、優化系統成本、待機功耗75mW、內置高精度的固定峰值電流等特點。
在技術參數上,LP3773A和LP3773AH存在一些差異。LP3773A的電源電壓范圍為-0.3~30V,而LP3773AH的電源電壓范圍為-0.3~7V。LP3773A的功耗為0.45W,而LP3773AH的功耗同樣為0.45W。在工作結溫范圍上,兩者均為-40 to 150℃,但在儲存溫度范圍上,LP3773A為-55 to 150℃,LP3773AH也為-55 to 150℃。
在應用場景上,LP3773A適用于3.0W(5V/600mA)的應用,而LP3773AH則適用于2.5W的應用。LP3773AH的自供電特性使其在某些應用中更具優勢,尤其是在簡化外圍電路設計和降低系統成本方面。


從上述分析可以看出,LP3773AH和LP3773A在設計和應用上有一定的差異。LP3773AH的自供電特性和極簡化設計使其在特定應用中可能更受歡迎,而LP3773A則在更廣泛的電源電壓范圍內提供穩定的性能。因此,它們之間的通用性取決于具體的應用需求和設計考慮。
在考慮替換或通用時,工程師需要仔細評估電路設計的要求,包括電源電壓范圍、功耗、保護功能以及封裝類型等因素。如果LP3773AH的特性能夠滿足LP3773A的應用需求,并且設計上能夠兼容,那么在某些情況下,LP3773AH可以作為LP3773A的替代品。然而,這需要詳細的設計評估和測試來確保系統的穩定性和可靠性。
LP3773AH和LP3773A雖然在某些方面具有相似性,但它們在設計和應用上的差異意味著它們并非完全通用。在實際應用中,選擇哪款芯片應基于具體的設計需求和性能要求。通過深入理解每款芯片的特性,工程師可以做出更合適的選擇,以確保電源管理系統的高效和穩定。