在現代電子設備中,氮化鎵(GaN)快充技術因其高效率和快速充電能力而備受關注。為了進一步提升氮化鎵快充的性能,選擇合適的同步整流IC至關重要。LP35118V作為一款高性能的副邊同步整流驅動芯片,憑借其優異的特性,成為20W至30W氮化鎵快充應用的理想選擇。本文將詳細介紹LP35118V在氮化鎵快充中的應用優勢及其技術特點。
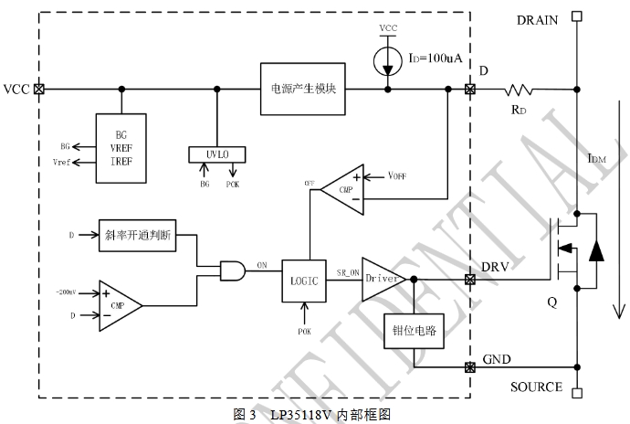
LP35118V是一款專為AC-DC同步整流應用設計的高性能高耐壓芯片,適用于正激和反激系統。它支持DCM(斷續導通模式)和CCM(連續導通模式)等多種工作模式。LP35118V采用專利的整流管開通判定技術,能夠有效避免因激磁振蕩引起的誤開通,確保同步整流的準確性和可靠性。此外,LP35118V還具有極快的關斷速度,能夠顯著降低在CCM工作條件下因關斷延遲造成的效率損失。

高耐壓能力:LP35118V的控制芯片具有200V的高耐壓能力,能夠適應各種高壓輸入環境,確保在高電壓條件下的穩定工作。
驅動低閾值NMOS:支持低閾值NMOS的驅動,降低了驅動電壓需求,提高了系統的效率和響應速度.。
專利的整流管開通技術:通過檢測漏極電壓的下降閾值和下降速率,準確判斷同步整流管的開通時機,避免誤開通。
快速關斷速度:具有極快的關斷速度,能夠迅速響應負載變化,減少能量損耗,提高系統效率。
集成VCC供電技術:在不需要輔助繞組供電的情況下,保證芯片VCC不會欠壓,簡化了電路設計,降低了成本。
多重保護功能:包括VCC欠壓保護、過壓鉗位以及驅動腳去干擾等技術,增強了系統的可靠性和穩定性。
提高充電效率:LP35118V的快速關斷速度和專利整流管開通技術能夠顯著降低開關損耗,提高氮化鎵快充的充電效率,縮短充電時間。
簡化電路設計:集成的VCC供電技術和低閾值NMOS驅動減少了外圍元件的需求,簡化了電路設計,降低了設計難度和成本。
增強系統穩定性:多重保護功能和高耐壓能力使得LP35118V在各種負載條件下都能穩定工作,提高了氮化鎵快充系統的可靠性和穩定性。
適應多種工作模式:支持DCM和CCM等多種工作模式,能夠滿足不同功率和負載條件下的同步整流需求,具有廣泛的適用性。

在20W至30W氮化鎵快充應用中,LP35118V的典型應用電路設計如下:
輸入整流電路:
采用整流橋將交流輸入電壓轉換為直流電壓,為后續電路提供穩定的輸入。
在整流橋的輸出端并聯一個大容量的電解電容,用于濾除整流后的脈動電壓,得到平滑的直流電壓。
同步整流電路:
LP35118V的DRV引腳與同步整流MOSFET的柵極連接,通過檢測漏極電壓的變化來控制MOSFET的導通和關斷。
在同步整流MOSFET的漏極與源極之間并聯一個肖特基二極管,用于在MOSFET關斷時提供續流路徑,確保電路的穩定運行。
保護電路設計:
利用LP35118V內置的VCC欠壓保護和過壓鉗位功能,確保芯片在異常情況下能夠及時響應,避免損壞。
在電路中添加適當的濾波電容和電阻,以降低電磁干擾和噪聲,提高系統的EMI特性。
LP35118V憑借其高性能、高耐壓和快速響應的特點,成為20W至30W氮化鎵快充應用中的理想同步整流IC。通過合理的設計和應用,LP35118V能夠顯著提高氮化鎵快充的充電效率和系統穩定性,滿足現代電子設備對快速充電和高效率的需求。隨著氮化鎵快充技術的不斷發展,LP35118V的應用前景將更加廣闊。