在現代電子設備中,開關電源因其高效率、小體積、低功耗等優點,被廣泛應用于各種便攜式設備、電池充電器、LED驅動電源等領域。MT3773系列芯片作為一款高性能的低功耗原邊反饋控制芯片,在開關電源設計中具有重要的應用價值。本文將詳細介紹MT3773組成的開關電源電路圖以及MT3773系列型號的概覽,幫助讀者更好地理解和應用這款芯片。
MT3773系列芯片采用脈沖頻率調制(PFM)技術,建立非連續導電模式(DCM)的反激式電源,內置準諧振(QR)模式,能夠實現高效率的電能轉換。其典型應用電路如下:

輸入整流濾波電路:交流輸入電壓經過整流橋整流后,通過電容C1進行濾波,得到平滑的直流電壓,為后續的開關電源電路提供穩定的輸入電壓。
主控芯片MT3773:作為整個開關電源的核心控制芯片,其內部集成了850V(Vcbo)功率三極管,能夠根據反饋信號調節開關頻率和占空比,實現恒定電壓和恒定電流的輸出。
電流檢測電路:通過電阻R1檢測開關電流,當電流超過設定值時,MT3773內部電路將關閉功率晶體管,以保護電路安全。
反饋電路:由電阻R2、R3和電容C2組成,用于采樣輸出電壓,并將其反饋至MT3773的FB引腳,實現對輸出電壓的精確控制。
輸出整流濾波電路:輸出電壓經過整流二極管D1和電容C3濾波后,得到穩定的直流輸出電壓,供負載使用。
啟動階段:當輸入電壓接通后,MT3773內部的啟動電路開始工作,為芯片提供初始的工作電壓,使其進入正常工作狀態。
穩態工作階段:MT3773根據反饋信號調節開關頻率和占空比,使輸出電壓保持在設定值。在負載變化時,反饋信號發生變化,MT3773能夠快速響應,調整開關頻率和占空比,維持輸出電壓的穩定。
保護功能:當電路出現過流、過壓、短路等異常情況時,MT3773內部的保護電路將啟動,關閉功率晶體管,切斷能量傳輸,保護電路免受損壞。

MT3773系列芯片根據不同的應用需求,提供了多種型號,以滿足不同功率和輸出電流的場合。以下是MT3773系列的主要型號及其特點:
1. MT3773A
推薦應用功率:2.5W(5V/0.5A)
特點:適用于低功率應用場合,如手機充電器、小型便攜式設備等。具有較高的效率和較低的待機功耗,滿足六級能效標準.。
2. MT3773CA
推薦應用功率:5.0W(5V/1A)
特點:適用于中等功率應用場合,如平板電腦充電器、小型LED驅動電源等。在保持高效率的同時,能夠提供更大的輸出電流,滿足更高功率的需求。
3. MT3773C
推薦應用功率:6.0W(5V/1.2A)
特點:適用于較高功率應用場合,如筆記本電腦充電器、大功率LED驅動電源等。具有更大的輸出電流能力,能夠滿足更高功率的負載需求。
高效率:采用準諧振(QR)模式和脈沖頻率調制(PFM)技術,能夠在不同負載條件下實現高效率的電能轉換,提高電源的整體效率。
低功耗:待機功耗低,滿足六級能效標準,適用于節能要求較高的應用場合。
集成度高:內置850V(Vcbo)功率三極管和多種保護功能,減少了外部元件的數量,簡化了電路設計,降低了生產成本。
穩定性好:具有良好的環路穩定性,無需復雜的環路補償電路,能夠保證電源在不同負載和輸入電壓條件下的穩定工作。
保護功能完善:具備過流、過壓、短路、過溫等多種保護功能,能夠有效保護電路免受損壞,提高電源的可靠性和安全性。
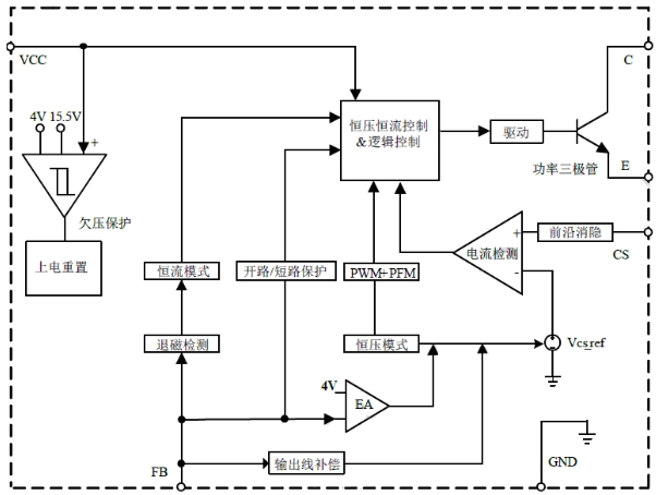
MT3773系列芯片內部框架圖如下所示

散熱設計:由于MT3773系列芯片在高功率應用時會產生一定的熱量,因此在設計電路時,應注意散熱設計,如合理布局PCB、增加散熱片等,以確保芯片的溫度在正常工作范圍內。
元件選擇:選擇高精度、低ESR的電容和電阻等元件,以提高電源的穩定性和效率。
電磁兼容設計:在電路設計中,應注意電磁兼容設計,如合理布局PCB、增加濾波電路等,以減少電磁干擾,提高電源的電磁兼容性。
綜上所述,MT3773系列芯片憑借其高效率、低功耗、集成度高、穩定性好等優點,在開關電源設計中具有廣泛的應用前景。通過合理選擇型號和設計電路,可以滿足不同功率和輸出電流的需求,為電子設備提供穩定、高效的電源支持.。