隨著電子設備性能的不斷提升,對于電源效率和體積的要求也越來越高。特別是在小家電、LED照明和移動設備等領域,一款高效、緊湊且成本效益高的電源方案顯得尤為重要。本文將探討基于高頻QR(準諧振)控制器的75W電源方案,以及如何通過GaN(氮化鎵)技術進一步提升性能。

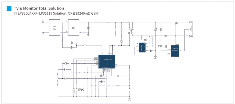
本方案旨在設計一款75W的電源,適用于需要高效率和小體積的應用場景。方案采用高頻QR控制器LP8842xXX,以及基于GaN技術的LP88G24xxx,以實現高效率和高功率密度的設計目標。
LP8842xXX是一款高性能的高頻QR控制器,專為小家電和LED照明設計。其主要特點包括:
高頻工作:支持高達200kHz的開關頻率,有助于減小磁性元件的尺寸,從而減小電源的整體體積。
高效率:在寬負載范圍內保持高效率,減少能量損耗,提高電源的可靠性和壽命。
簡化設計:內置多種保護功能,如過流保護、過壓保護和熱保護,簡化了電源的設計和調試過程。
LP88G24xxx是一款集成了GaN技術的功率器件,具有以下優勢:
更低的導通電阻:相比傳統硅基功率器件,GaN具有更低的導通電阻,減少了導通損耗,提高了電源的效率。
更高的工作頻率:GaN器件支持更高的工作頻率,有助于進一步減小磁性元件的尺寸,實現更緊湊的設計。
更好的熱性能:GaN器件的熱導率較高,有助于提高電源的熱效率,減少散熱需求。

主電路采用QR拓撲結構,具體設計如下:
輸入端:電源輸入電壓范圍為85VAC~265VAC,經整流橋整流后,通過輸入電容濾波,得到穩定的直流電壓。
功率級:采用LP8842xXX作為控制器,LP88G24xxx作為功率器件,實現高效的電能轉換。功率級的設計需考慮器件的熱設計,確保在高負載下也能穩定工作。

輸出端:輸出電壓可調節,以滿足不同應用的需求。輸出端配備輸出電容,用于平滑輸出電壓,減少紋波。
過流保護:通過檢測功率級電流,當電流超過設定閾值時,控制器會降低開關頻率或關閉開關,以保護電路。
過壓保護:通過檢測輸出電壓,當電壓超過設定閾值時,控制器會降低輸出或關閉開關,防止過壓損壞負載。
熱保護:通過內置的熱敏電阻或熱電偶檢測芯片溫度,當溫度超過設定閾值時,控制器會降低輸出或關閉開關,防止過熱損壞。
高效率:采用高頻QR控制器和GaN技術,實現了高效率的電能轉換,減少了能量損耗。
小體積:高頻工作和GaN技術的應用,使得磁性元件尺寸減小,實現了更緊湊的設計。
高可靠性:內置多種保護功能,確保電源在各種異常情況下均能穩定工作。
本方案適用于需要75W電源的電子設備,如小家電、LED照明、移動設備等。特別是在空間受限的應用中,本方案的高功率密度和高效率特性,能夠提供理想的電源解決方案。
基于高頻QR控制器LP8842xXX和GaN技術LP88G24xxx的75W電源方案,以其高效率、小體積和高可靠性,為現代電子設備提供了理想的電源解決方案。隨著GaN技術的不斷發展和成本的降低,我們期待這種高性能的電源方案能夠在更廣泛的應用領域得到推廣和應用。