在小家電電源設計領域,工程師們始終在追求性能卓越、成本可控且可靠性高的解決方案。隨著技術的不斷進步,新的芯片不斷涌現,為設計優化提供了更多可能。本文將探討 SM7055-18 這款芯片,分析其如何在多個關鍵性能指標上與 VIPer12A 相媲美甚至更優,從而成為小家電電源設計中 VIPer12A 的理想替代品。

VIPer12A 作為一款經典的 AC/DC 轉換芯片,其輸入電壓范圍通常能夠覆蓋常見的市電電壓區間,以滿足不同地區電網電壓波動的需求。而 SM7055-18 同樣具備寬廣的輸入電壓范圍,為 85Vac~265Vac,這與 VIPer12A 的輸入電壓范圍相當。這意味著無論是在電壓較低的地區,還是在電壓較高甚至存在一定波動的環境中,SM7055-18 都能夠穩定地工作,確保小家電設備的正常運行,不會因電壓變化而出現工作異常或損壞的情況,從輸入電壓適應性角度來看,兩者均能滿足小家電電源設計的基本要求。
VIPer12A 在小家電電源應用中,通常采用一些較為成熟的拓撲結構來實現高效的電能轉換。SM7055-18 則支持低成本的 BUCK、BUCK-BOOST 等拓撲結構方案。這種多樣化的拓撲結構支持能力,使得 SM7055-18 能夠根據不同的小家電電源需求,靈活選擇最適合的電路架構。例如,在一些對成本敏感且對輸出電壓精度要求不是特別高的小家電產品中,可以采用 BUCK 拓撲結構,利用 SM7055-18 實現簡單高效的降壓轉換;而在需要輸出電壓范圍更寬或者對動態響應有更高要求的場景下,BUCK-BOOST 拓撲結構則可以發揮優勢。相比之下,VIPer12A 在拓撲結構選擇上可能相對較為單一,而 SM7055-18 的這種靈活性為小家電電源設計提供了更多的優化空間,能夠更好地平衡成本與性能,使其在拓撲結構支持方面更具競爭力。
SM7055-18 采用 650V 單芯片集成工藝,這種先進的集成工藝不僅提高了芯片的集成度,還帶來了諸多優勢。首先,它使得 SM7055-18 能夠在較小的芯片面積內集成更多的功能模塊,從而減少了外圍元件的數量和復雜度。在待機功耗方面,SM7055-18 的表現尤為出色,其待機功耗小于 60mW@220Vac。這對于小家電產品來說非常重要,因為小家電通常會處于長時間待機狀態,較低的待機功耗能夠顯著降低能源浪費,提高產品的能效等級,符合現代節能設計理念。而 VIPer12A 雖然也具備一定的集成度,但在待機功耗控制上可能不如 SM7055-18 這樣優秀。在當今全球倡導節能減排的背景下,SM7055-18 的低功耗特性使其在與 VIPer12A 的對比中更具吸引力,有助于小家電制造商打造出更符合市場趨勢的節能產品。

在電源芯片中,完善的保護功能是確保系統可靠運行的關鍵因素之一。VIPer12A 本身具備多種保護機制,以防止電源在異常情況下損壞。SM7055-18 也不甘示弱,它內置了過溫、過流、過壓、欠壓等全面的保護功能。這些保護功能能夠實時監測電源的工作狀態,一旦出現異常情況,如溫度過高可能導致芯片損壞、電流過大可能引發短路故障、電壓異常可能影響負載設備正常工作等,SM7055-18 能夠迅速做出反應,采取相應的保護措施,如關閉輸出或者限制電流等,從而有效保護芯片自身以及與之相連的電路和負載設備。與 VIPer12A 相比,SM7055-18 的保護功能在某些方面可能更加精細和完善,能夠為小家電電源系統提供更可靠的保障,減少因電源故障導致的產品損壞和安全隱患,這對于提升小家電產品的質量和用戶滿意度至關重要。
在小家電市場競爭日益激烈的今天,成本控制是企業獲取利潤和市場競爭力的關鍵因素之一。SM7055-18 由于其高度集成化的設計,減少了對外部元件的依賴,如內置了高壓啟動電路、高壓功率開關以及 CS 電阻等,無需額外增加這些元件來實現相應的功能。這不僅降低了物料采購成本,還減少了 PCB 板的占用面積,從而降低了整體制造成本。相比之下,VIPer12A 可能需要搭配更多的外部元件來完善電路功能,這在一定程度上增加了成本。因此,從成本角度考慮,SM7055-18 更具優勢,能夠幫助小家電制造商在保證產品質量的前提下,有效降低產品成本,提高產品的市場競爭力。
對于工程師來說,設計簡便性是選擇芯片時的重要考量因素之一。SM7055-18 的設計相對簡單,其外圍元件極少,這意味著在電路設計過程中,工程師可以減少對復雜電路的設計和調試工作,縮短開發周期。同時,由于其內置了多種功能和保護機制,工程師無需過多關注這些細節的實現,能夠更加專注于整體電源方案的優化和創新。而 VIPer12A 的設計可能相對復雜一些,需要工程師花費更多的時間和精力來處理外部元件的選型、匹配以及電路的穩定性等問題。SM7055-18 的這種設計簡便性,使得工程師能夠更高效地完成小家電電源設計任務,快速響應市場需求,加快產品上市時間,這對于小家電企業來說具有重要的戰略意義。

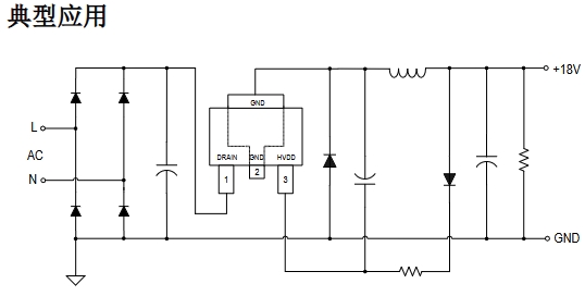
以電飯煲為例,電飯煲作為常見的小家電產品,其電源部分需要滿足一定的電壓輸出要求,同時要具備良好的穩定性和可靠性。在采用 SM7055-18 設計的電飯煲電源方案中,利用其支持 18V 輸出電壓的特性,能夠很好地滿足電飯煲內部加熱元件和控制電路的供電需求。通過合理設計電路參數,結合 SM7055-18 的電流模式 PWM 控制方式和內置抖頻技術,可以實現穩定的電壓輸出,并且有效提升電源的 EMC 性能,減少電磁干擾對電飯煲其他功能模塊的影響。在實際應用中,該電源方案表現出色,不僅能夠穩定地為電飯煲提供所需的電能,而且在長時間使用過程中,由于 SM7055-18 內置的保護功能,電源系統很少出現故障,大大提高了電飯煲的使用壽命和用戶滿意度。這一成功案例充分證明了 SM7055-18 在小家電電源應用中的可行性與優越性,使其成為替代 VIPer12A 的理想選擇。
綜上所述,SM7055-18 在輸入電壓范圍、拓撲結構支持、集成工藝與功耗、保護功能等多個關鍵性能指標上與 VIPer12A 相當,甚至在某些方面更具優勢。同時,它還具備顯著的成本優勢和設計簡便性,能夠為小家電電源設計帶來更高的性價比和更高效的設計體驗。在實際應用中,SM7055-18 已經在電飯煲等小家電產品電源中取得了成功,證明了其作為 VIPer12A 替代品的可行性。因此,對于小家電制造商和電源設計工程師來說,SM7055-18 值得被納入考慮范圍,作為 VIPer12A 的高效替代之選,助力小家電產品在性能、成本和可靠性等方面實現全面提升,更好地滿足市場需求和消費者期望。