在當今電子設備日益豐富的時代,電源管理芯片作為設備的核心部件之一,其性能與可靠性直接關系到整個系統的穩定運行。KP328X系列作為一款高性能、低成本的離線式PWM控制功率開關,憑借其卓越的設計理念與豐富的功能特性,在小家電電源、工業控制等多個領域展現出強大的應用潛力,成為眾多工程師與設計師的首選。
KP328X系列是必易微一款適用于離線式小功率降壓型應用場合的PWM控制功率開關。該系列產品以其固定18V輸出、集成高壓MOSFET和高壓啟動電路、多模式控制以及超低待機功耗等顯著特點,迅速在市場中脫穎而出。其典型應用涵蓋小家電電源、工業控制等領域,能夠滿足不同場景下對電源性能的嚴格要求。
KP328X系列目前主要包括KP3282DP和KP3284DP兩個型號,它們均采用DIP-8封裝形式,具有不同的內阻和輸出電流范圍,以適應不同功率需求的應用場景。

封裝類型:DIP-8
內阻:4.0Ω
輸出電流范圍:350mA < Io < 700mA
應用場景:適用于對輸出電流要求相對較低的小家電電源等場合,如小型充電器、小型電子設備的電源模塊等。其較低的內阻和適中的輸出電流范圍,能夠在保證系統穩定運行的同時,有效降低功耗,提升電源轉換效率。
封裝類型:DIP-8
內阻:2.1Ω
輸出電流范圍:500mA < Io < 800mA
應用場景:針對需要更高輸出電流的應用場景,如中等功率的小家電電源、工業控制設備的輔助電源等。較低的內阻使其在高電流輸出時仍能保持較高的轉換效率,同時有效減少發熱,提升系統的穩定性和可靠性。
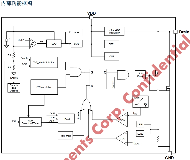
集成高壓MOSFET和高壓啟動電路
KP328X系列內部集成650V高壓MOSFET和高壓啟動電路,這一設計不僅簡化了外圍電路設計,減少了器件數量,降低了系統成本,還顯著提高了系統的浪涌耐受能力,增強了電源在復雜電網環境下的穩定性與可靠性。
多模式控制與無異音工作
與傳統PWM控制器不同,KP328X系列采用多模式PWM控制技術,系統開關頻率隨負載變化自動調節。在滿載情況下工作于調頻模式(FM),重載至輕載階段同時工作于調頻和調幅模式(FM+AM),空載附近重新進入調頻模式。這種多模式控制方式不僅有效提升了線性調整率和負載調整率,還消除了系統工作中的可聞噪音,為用戶提供了更加安靜、舒適的使用體驗。
超低待機功耗
KP328X系列的待機功耗低于50mW,這一超低待機功耗特性使其在節能方面表現出色。在待機模式下,系統通過反饋二極管由輸出進行供電,大幅降低了功耗,符合現代電子設備對節能的嚴格要求,有助于延長設備的使用壽命并降低能源消耗。

完備的保護功能
KP328X系列集成有完備的帶自恢復功能的保護功能,包括VDD欠壓保護、逐周期電流限制、過熱保護、過載保護和VDD過壓保護等。這些保護功能能夠有效防止電源在異常工作條件下受到損壞,確保系統的安全運行,提高了產品的可靠性和使用壽命。
良好的線性調整率和負載調整率
KP328X系列采用先進的控制算法和電路設計,實現了良好的線性調整率和負載調整率。無論在輸入電壓變化還是負載變化的情況下,都能保持輸出電壓的穩定,確保設備在不同工作條件下都能獲得穩定的電源供應,提高了設備的性能和穩定性。
集成軟啟動電路
內置3ms(典型值)的軟啟動電路,在芯片啟動過程中系統開關頻率逐漸增加,有效避免了啟動過程中的電流沖擊和電壓過沖現象,保護了電源系統及相關電路元件,提高了系統的可靠性和穩定性。
高性價比
KP328X系列以高性能與低成本的完美結合,為用戶提供了極具性價比的電源管理解決方案。其集成度高、外圍電路簡單,減少了器件數量和成本,同時在性能上表現出色,能夠滿足大多數小功率降壓型應用場合的需求,降低了用戶的使用成本和開發難度。
高可靠性
從集成高壓MOSFET和高壓啟動電路帶來的浪涌耐受能力提升,到完備的保護功能對系統安全運行的保障,再到良好的線性調整率和負載調整率對輸出電壓穩定性的維護,KP328X系列在多個方面展現了高可靠性。這使得其能夠在各種復雜的工作環境和條件下穩定運行,減少了因電源故障導致的設備損壞和維修成本,提高了產品的整體可靠性。
節能與環保
超低待機功耗和高轉換效率的特點使KP328X系列在節能與環保方面表現出色。在待機模式下,其低于50mW的待機功耗顯著降低了能源消耗,符合現代電子設備對節能的嚴格要求。同時,高轉換效率減少了能量在轉換過程中的損耗,提高了能源利用效率,有助于降低碳排放,實現綠色環保的目標。
易于設計與應用
KP328X系列的管腳功能清晰明確,典型應用電路簡單易懂,為工程師和設計師提供了便捷的設計參考。其多模式控制和自動調節功能減少了對復雜外圍電路的依賴,降低了設計難度和開發周期。此外,固定18V輸出和適中的輸出電流范圍使其能夠快速適配多種應用場合,提高了產品的通用性和易用性。
以下是KP328X系列的一個典型應用電路示例,用于展示其在實際應用中的電路連接和工作原理。

在該電路中,HV DC Input為高壓直流輸入端,Vo為輸出電壓端,Drain為內部高壓MOSFET的漏極,GND為參考地。Cvdd為VDD腳的濾波電容,推薦采用1uF陶瓷電容;L為電感,用于儲能和濾波;D1和D2為二極管,用于整流和續流;Cout為輸出濾波電容,用于平滑輸出電壓;Rload為負載電阻,代表實際應用中的負載設備。
當輸入高壓直流電時,KP328X內部的高壓啟動電路開始工作,從Drain端取電并通過高壓電流源對VDD電容進行充電。當VDD電壓上升至VDD_ON時,芯片開始工作。
芯片根據反饋信號控制內部功率MOSFET的開關動作,通過電感L和輸出濾波電容Cout對輸入電壓進行降壓和濾波處理,最終在輸出端Vo得到穩定的18V電壓。
在工作過程中,芯片內部的多模式PWM控制電路根據負載變化自動調節開關頻率和占空比,實現高效率的電源轉換。同時,各種保護功能實時監測系統狀態,確保電源在安全范圍內工作。
KP328X系列作為一款高性能、低成本的離線式PWM控制功率開關,憑借其固定18V輸出、集成高壓MOSFET和高壓啟動電路、多模式控制、超低待機功耗以及完備的保護功能等顯著特點,在小家電電源、工業控制等領域展現出強大的應用優勢。其高性價比、高可靠性、節能與環保以及易于設計與應用的特性,使其成為眾多工程師和設計師在小功率降壓型應用場合中的首選電源管理芯片。隨著電子設備市場的不斷發展和對電源性能要求的日益提高,KP328X系列必將在更多領域發揮重要作用,為用戶提供更加穩定、高效、可靠的電源解決方案。