在當今電子設備日益普及的時代,電源管理芯片的重要性不言而喻。其中,PL3367CE作為一款原邊控制恒流/恒壓調節器芯片,以其高效能、高精度和豐富的保護功能,在眾多同類產品中脫穎而出,廣泛應用于手機充電器、小功率電源適配器、LED驅動以及消費類備用電源等領域。
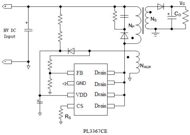
PL3367CE是一款高度集成的原邊控制恒流/恒壓調節器芯片,專為反激式開關電源設計。它通過去除光耦和次級控制電路,不僅簡化了充電器/適配器等傳統恒流/恒壓設計,還能實現精確的電流和電壓調節。該芯片采用SOP8封裝,具有以下主要技術規格:
(一)電源電壓
VDD電壓范圍:-0.3V到VDDclamp。
啟動電流:在VDD=UVLO_OFF-1V時,啟動電流為5~20μA。
靜態電流:0.6~1mA。
VDD退出欠壓閾值:12~18V。
VDD進入欠壓閾值:3.5~5.5V。
VDD過壓保護:27V。
(二)電流檢測
LEB時間:500ns。
過流閾值:550mV。
OCP延遲時間:100ns。
(三)反饋檢測
EA基準電壓:2.44~2.56V。
最小關斷時間:2us。
最小工作頻率:80Hz。
最大輸出線補償電流:60μA。
過壓閾值:3V。
(四)過溫檢測
進入過溫保護:151℃。
退出過溫保護:139℃。
(五)功率BJT管
集電極與發射極擊穿電壓:400V(Ic=10mA)。
集電極與基極擊穿電壓:700V(Ic=1mA)。

PL3367CE芯片的管腳功能如下:
VDD:芯片電源輸入。
FB:通過電阻分壓連接到輔助繞組,用于檢測輸出信號并調節芯片的恒流。
CS:通過檢測連接CS到地電阻的電壓來反映原邊電感電流。
C:功率BJT的集電極,連接到變壓器的一端。
GND:芯片地。

PL3367CE為小功率充電器/適配器應用提供了高效的解決方案,其新穎的恒流/恒壓控制使得系統不需要次級反饋電路,并能實現高精度的恒流/恒壓輸出,從而滿足更嚴格的能源損耗要求。
(一)啟動電流和工作電流
PL3367CE具有低啟動電流,可以采用大的啟動電阻以及小的VDD電容以降低應用中的功率損耗。其工作電流很低,再加上特有的復合模式控制,從而提高了系統的效率,特別是系統處于輕載條件下。
(二)VDD欠壓保護
PL3367CE內部集成VDD檢測電路,系統上電后,當VDD端電壓超過芯片的閾值電壓時,芯片開始工作并輸出PWM信號,進而驅動功率BJT管。為了防止VDD上升過程中抖動對芯片的影響,內部設置了閾值遲滯。芯片的上升閾值和下降閾值典型值分別為15V和4.5V。
(三)恒流/恒壓調節
恒流/恒壓的調節主要是基于系統工作在DCM模式。工作于DCM模式的反激式開關電源,可以通過輔助繞組來采樣輸出電壓。功率管導通時,原邊電流逐步增加,功率管關閉后,原邊電流傳輸到次級,并形成次級電流ISpk。通過次級繞組和輔助繞組之間的耦合,輸出電壓可以得到。基于內部的時序控制,輔助繞組的電壓可以通過對連接于輔助繞組和FB之間的分壓電阻采樣得到。采集后的電壓通過內部的誤差放大器與內部基準比較從而實現輸出恒壓控制。在恒流工作模式中,不管系統的輸出電壓大小,芯片會保持輸出電流恒定。
(四)可調恒流點及輸出功率
在不同的應用中,CS端不同的采樣電阻會得到不同的恒流點。輸出功率的大小可通過調節CS端的采樣電阻實現,采樣電阻越大,恒流點越小,同時輸出功率也越小。
(五)開關頻率及電感補償
PL3367CE的開關頻率大小取決于系統負載狀態以及芯片工作模式。恒流模式中芯片通常工作在最大頻率。為了降低原邊繞組電感量變化產生的效應,恒流模式下工作頻率被固定為fsw=1/(2*Tdemag),其中Tdemag是電感退磁時間,由于與Tdemag與電感呈反比,所以可以補償因電感一致性差導致的恒流和最大輸出功率誤差。
(六)可調輸出線補償
內置輸出線補償用來得到更好的負載調整率。在沒有輸出線補償時,線電阻引入壓差造成空載和滿載時輸出端電壓不同。為提高負載調節率,芯片在FB電阻上增加一個偏置電流,并通過功率管關斷時間大小調整此偏壓大小,從而令輸出電壓在不同負載狀態時可保持恒定。在不同的應用中,通過調節連接于FB端的分壓電阻可得到不同的線補償量,FB端的分壓電阻越大,那么補償量也越大。
(七)保護功能
PL3367CE內置了多種保護功能,包括逐周期限流保護、VDD過壓/欠壓保護、輸出開/短路保護、過溫保護等。當PL3367CE的VDD電壓下降到UVLO(ON),芯片將不工作,同時會進入重啟狀態。
綜上所述,PL3367CE憑借其卓越的技術規格、簡潔的管腳設計以及廣泛的應用場景,成為了電源管理芯片領域的一顆璀璨明珠。它不僅能夠滿足現代電子設備對電源管理的高精度、高效率要求,還能為用戶提供可靠的安全保障,是眾多電子設備制造商的首選芯片之一。