隨著智能家居設備的普及,對電源管理芯片的需求日益增長。這些芯片不僅需要提供穩定的電源,還要具備高效率、低功耗和智能化保護功能。PN8046芯片,由Chipown設計研發,正是為滿足這些需求而生。本文將詳細介紹PN8046芯片的特點、應用領域以及在智能家電電源管理中的優勢。

PN8046是一款高性能非隔離交直流轉換芯片,集成了PFM控制器及650V高雪崩能力智能功率MOSFET。它專為外圍元器件極精簡的小功率非隔離開關電源設計,適用于智能家電等設備。該芯片內置650V高壓啟動模塊,實現系統快速啟動和超低待機功能,同時提供了完整的智能化保護功能,包括過載保護、欠壓保護和過溫保護。
內置650V高雪崩能力智能功率MOSFET:確保在高電壓環境下的穩定運行。
內置高壓啟動電路:實現快速啟動和超低待機功能。
優化適用于18V輸出非隔離應用:提供穩定的輸出電壓。
半封閉式穩態輸出功率9W @230VAC:滿足大多數小功率設備的需求。
改善EMI的降頻調制技術:優化電磁兼容性。
優異的負載調整率和工作效率:提高能源利用效率。
全面的保護功能:包括過載保護(OLP)、過溫保護(OTP)和欠壓保護(UVLO)。

PCB及Demo實物圖

PN8046芯片廣泛應用于非隔離輔助電源,特別是在智能家居領域。它的高效率和穩定性使其成為智能家電電源管理的理想選擇。此外,該芯片還適用于其他需要小功率非隔離開關電源的設備。

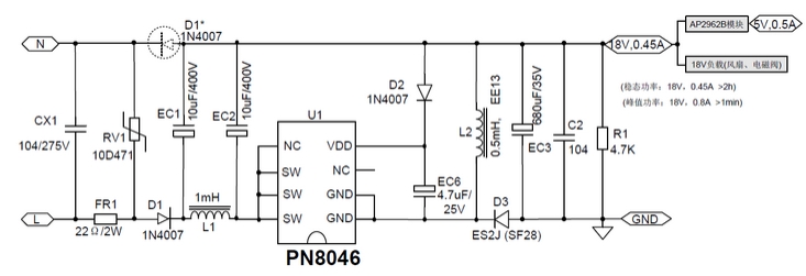
PN8046芯片的典型應用包括18V/0.45A智能家電電源方案。該方案基于雙路18和5V,輸出非隔離開關電源,使用Chipown設計研發的離線式集成電源控制芯片PN8046。輸入電壓范圍為90~265V,輸出功率≤8.1W,輸出電壓為18V,輸出電流為0.45A,效率高達78%。
根據提供的測試數據,PN8046芯片在不同輸入電壓下均能保持較高的效率。在150V、230V和264V的輸入電壓下,平均效率分別為77.4%、78.4%和77.4%。此外,元件溫度測試數據顯示,在不同電壓下,IC、電感、輸出電解、二極管和輸入電解的溫度均保持在合理范圍內,確保了芯片的可靠性和穩定性。

PN8046芯片以其高效率、穩定性和全面的保護功能,在智能家電電源管理領域展現出顯著優勢。它的應用不僅提升了設備的能源利用效率,還通過智能化保護功能提高了設備的安全性和可靠性。隨著智能家居設備的不斷發展,PN8046芯片有望在更多領域得到廣泛應用。