在現代電子設備中,開關電源因其高效、緊湊的特性被廣泛應用。而開關電源控制芯片則是整個電源系統的核心部件,它決定了電源的性能、穩定性和可靠性。本文將深入解析 S7133S 這一高性能開關電源控制芯片,探討其技術規格、典型應用、內部框架圖以及功能描述,幫助讀者更好地了解其在電源設計中的重要作用。

S7133S 是一款專為高性能開關電源設計的控制芯片,它集成了多種先進的控制功能,能夠滿足不同應用場景的需求。以下是其主要技術規格:
輸入電壓范圍:85VAC - 265VAC,能夠適應全球不同地區的電網電壓波動,確保電源在各種輸入條件下都能穩定工作。
PWM 控制模式:采用脈沖寬度調制(PWM)控制模式,通過調節開關管的導通時間來控制輸出電壓和電流,實現高精度的穩壓和穩流輸出。
頻率范圍:開關頻率可調節,典型值為 65kHz,能夠根據不同的設計需求進行優化,以實現最佳的效率和性能。
過壓保護(OVP):內置過壓保護功能,當輸出電壓超過設定值時,芯片會自動關閉輸出,保護負載設備免受損壞。
欠壓保護(UVLO):具備欠壓鎖定功能,當輸入電壓低于設定值時,芯片會進入待機狀態,防止電源在低電壓下工作導致的不穩定。
過流保護(OCP):通過檢測開關管的電流,當電流超過設定值時,芯片會自動限制電流,保護開關管和負載設備。
短路保護(SCP):在輸出短路的情況下,芯片能夠快速檢測并關閉輸出,防止電源和負載設備因過流而損壞。
軟啟動功能:內置軟啟動功能,能夠有效減少電源啟動時的沖擊電流,延長電源的使用壽命。
待機功耗:待機功耗低,符合現代電子設備對節能的要求。
封裝形式:采用 DIP7 封裝,體積小巧,便于安裝和集成。

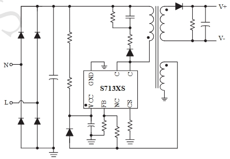
S7133S 適用于多種需要高效、穩定電源的應用場景,以下是一些典型應用實例:
在通信基站、路由器等設備中,S7133S 可以提供穩定的電源,確保設備在高負載下長時間穩定運行。其寬輸入電壓范圍和高效的 PWM 控制模式能夠適應不同地區的電網條件,同時低待機功耗有助于降低設備的整體能耗。
工業控制系統對電源的穩定性和可靠性要求極高。S7133S 的多種保護功能和高精度控制能力使其能夠滿足工業設備在惡劣環境下的工作需求,確保設備在高電壓、高電流和高頻率條件下的穩定運行。
醫療設備如監護儀、超聲設備等需要高精度、低紋波的電源支持。S7133S 的低輸出電壓紋波和高精度控制特性能夠為這些設備提供高質量的電源,確保設備的準確性和可靠性。
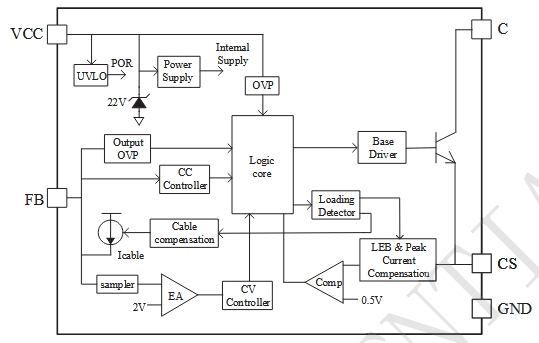
S7133S 的內部框架圖展示了其復雜而高效的控制邏輯,以下是其主要組成部分:

VCC 供電模塊:為芯片內部的各個模塊提供穩定的電源,確保芯片的正常工作。
內部供電模塊:生成內部所需的各個電壓等級,支持芯片的正常運行。
PWM 控制器:負責生成 PWM 信號,通過調節開關管的導通時間來控制輸出電壓和電流。
誤差放大器(EA):用于檢測輸出電壓與參考電壓之間的偏差,并通過反饋機制調整 PWM 信號,實現穩壓輸出。
調制器:對 PWM 信號進行調制,以實現電纜補償等功能,提高電源的適應性。
過壓保護(OVP):檢測輸出電壓是否超過設定值,超過時自動關閉輸出。
欠壓保護(UVLO):檢測輸入電壓是否低于設定值,低于時進入待機狀態。
過流保護(OCP):檢測開關管電流是否超過設定值,超過時限制電流。
短路保護(SCP):檢測輸出是否短路,短路時快速關閉輸出。
軟啟動模塊:在電源啟動時逐漸增加輸出電壓,減少啟動沖擊電流。
待機模式控制:在待機狀態下降低功耗,延長電源的使用壽命。
S7133S 的功能設計充分考慮了電源系統的穩定性和可靠性,以下是其主要功能的詳細描述:
PWM 控制功能是 S7133S 的核心功能之一。通過調節開關管的導通時間,PWM 控制器能夠精確控制輸出電壓和電流。其工作原理如下:
誤差放大器(EA):檢測輸出電壓與參考電壓之間的偏差,并將偏差信號反饋給 PWM 控制器。
PWM 控制器:根據反饋信號調整 PWM 信號的占空比,從而改變開關管的導通時間,實現穩壓輸出。
調制器:對 PWM 信號進行調制,以實現電纜補償等功能,提高電源的適應性。
S7133S 集成了多種保護功能,確保電源在各種異常情況下都能安全運行:
過壓保護(OVP):當輸出電壓超過設定值時,芯片會自動關閉輸出,保護負載設備免受損壞。
欠壓保護(UVLO):當輸入電壓低于設定值時,芯片會進入待機狀態,防止電源在低電壓下工作導致的不穩定。
過流保護(OCP):通過檢測開關管的電流,當電流超過設定值時,芯片會自動限制電流,保護開關管和負載設備。
短路保護(SCP):在輸出短路的情況下,芯片能夠快速檢測并關閉輸出,防止電源和負載設備因過流而損壞。
軟啟動功能是 S7133S 的重要特性之一。在電源啟動時,軟啟動模塊會逐漸增加輸出電壓,減少啟動沖擊電流。其工作原理如下:
軟啟動模塊:在電源啟動時,逐漸增加 PWM 信號的占空比,使輸出電壓緩慢上升。
啟動時間:軟啟動時間可通過外部電容進行調節,以適應不同的應用需求。
待機模式控制功能能夠有效降低電源的待機功耗,延長電源的使用壽命。其工作原理如下:
待機模式檢測:當輸入電壓低于設定值或負載電流低于設定值時,芯片進入待機模式。
低功耗運行:在待機模式下,芯片會關閉大部分功能模塊,僅保留必要的檢測功能,以降低功耗。
S7133S 是一款高性能開關電源控制芯片,其集成了多種先進的控制功能和保護機制,能夠滿足不同應用場景的需求。通過其高效的 PWM 控制模式、多種保護功能、軟啟動功能和低待機功耗特性,S7133S 能夠為通信設備、工業控制和醫療設備等提供穩定可靠的電源支持。在現代電子設備對電源性能要求日益提高的背景下,S7133S 無疑是一個值得信賴的選擇。