在當今快節奏的生活中,人們對于個人護理產品的需求越來越高,自動卷發器作為一種便捷的美發工具,受到了眾多消費者的青睞。而一個穩定、高效且安全的電源方案則是自動卷發器能夠正常工作的關鍵。深圳市三佛科技有限公司推出的基于 LP2179B 芯片的 12V 400mA 自動卷發器電源方案,憑借其出色的性能和可靠的品質,為自動卷發器的穩定運行提供了有力保障。
該電源方案的輸入電壓范圍為 85~264V AC,能夠適應不同國家和地區的電網電壓,具有廣泛的適用性。其輸出規格為 12V 400mA,能夠為自動卷發器提供穩定的電源。

在過流保護方面,該方案的過流保護及恢復電流為≤600 mA,能夠有效防止因電流過大而導致的損壞。在轉換效率方面,當輸入電壓為 220V 時,其轉換效率高達 77.59%(滿載),這一高效的轉換效率不僅能夠減少能源浪費,還能降低電源的發熱量,提高電源的使用壽命。此外,該方案的待機功耗僅為≤75mW,符合現代節能理念。其拓撲結構為 Buck,這種結構具有簡單、高效、穩定的特點,能夠有效提高電源的性能和可靠性。在認證類型方面,該方案已經通過了相關認證,確保了其符合安全和質量標準。
從方案實物圖中可以看出,該電源方案的外觀設計簡潔大方,布局合理。其電路圖則展示了電源的詳細電路結構,包括各個元件的連接方式和功能。通過這些詳細的電路圖,工程師可以更好地了解電源的工作原理,進行相關的調試和優化工作。


該電源方案經過了嚴格的測試,各項指標均達到了設計要求。在待機功耗測試中,其待機功耗僅為≤100mW,遠低于行業標準,表現出色。
在效率測試中,其效率≥77.59%,在不同輸入電壓下均能保持較高的轉換效率,確保了電源的高效運行。在輸出電壓測試中,其輸出電壓范圍為 11.40-12.60V,能夠滿足自動卷發器的正常工作需求。在動態測試中,其動態電壓范圍為 10.00-14.00V,能夠適應自動卷發器在不同工作狀態下的電壓變化。

在過流保護及恢復測試中,其過流保護及恢復電流為≤600mA,能夠有效保護電源和自動卷發器的安全。在紋波和噪聲測試中,其紋波和噪聲<300mV,能夠保證電源輸出的穩定性。在環境溫度測試中,其環境溫度 PCBA≤85℃,能夠在正常的工作溫度范圍內穩定運行。
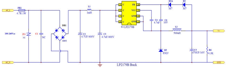
該電源方案的 BOM 表詳細列出了所需的各種元件及其規格和用量。其中包括貼片電阻、貼片電容、集成貼片 IC、貼片二極管、貼片橋堆、保險絲電阻、色環電感、電感、電解電容等。這些元件均為高品質的電子元件,能夠確保電源的穩定性和可靠性。通過合理的元件選擇和用量控制,該方案在保證性能的同時,也具有較高的性價比。

測試報告詳細記錄了該電源方案的各項測試數據和結果。在紋波、調節和效率測試中,其紋波電壓在不同輸入電壓和負載條件下均能夠保持在較低水平,表現出良好的輸出穩定性。在效率方面,隨著輸入電壓的升高和負載的增加,其效率也相應提高,最高可達 82.07%,顯示出較高的能量轉換效率。
在待機功耗和效率測試中,其待機功耗在不同輸入電壓下均能夠保持在較低水平,符合節能要求。在 VCE 波形測試中,其 VCE 波形在不同輸入電壓和負載條件下均能夠保持穩定,顯示出良好的開關性能。在紋波和噪聲測試中,其紋波和噪聲在不同輸入電壓和負載條件下均能夠保持在較低水平,符合設計要求。

在動態負載測試中,其動態負載性能良好,在不同輸入電壓和負載變化條件下,輸出電壓能夠保持在規定的范圍內。在元件熱性能測試中,其元件在不同輸入電壓和負載條件下均能夠保持在正常的工作溫度范圍內,顯示出良好的熱性能。
在傳導發射測試中,其傳導發射在不同輸入電壓和負載條件下均能夠滿足相關標準的要求,顯示出良好的電磁兼容性。在干擾功率測試中,其干擾功率在不同輸入電壓和負載條件下均能夠滿足相關標準的要求,顯示出良好的抗干擾性能。
綜上所述,深圳市三佛科技有限公司推出的基于 LP2179B 芯片的 12V 400mA 自動卷發器電源方案,憑借其出色的性能、可靠的品質和較高的性價比,為自動卷發器的穩定運行提供了有力保障。其廣泛的應用范圍、高效的轉換效率、穩定的輸出性能以及良好的電磁兼容性等特點,使其在市場上具有很強的競爭力。相信在未來的個人護理產品市場中,該電源方案將得到更廣泛的應用和推廣。