在現代電子設備中,開關電源芯片因其高效能轉換和小尺寸特性而被廣泛應用。KP3501AVGA 是一款高性能、低成本的非隔離式 5V100mA SOP-4 開關電源芯片,專為小家電電源和輔助電源設計,能夠提供高精度的 5V 輸出,同時具備多種保護功能和優化的系統成本。本文將詳細介紹 KP3501AVGA 的主要特點、內部架構、電氣參數以及應用電路,幫助工程師更好地理解和應用這款芯片。

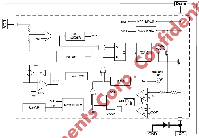
KP3501AVGA 是一款專為降壓型和升降壓型電路設計的非隔離式 PWM 功率開關芯片。它采用高壓單晶圓工藝,集成了 500V 高壓 MOSFET 和控制器,支持高精度 5V 默認輸出,適用于小家電電源和輔助電源等應用場景。該芯片通過優化設計,實現了超低待機功耗(小于 50mW)和高效率的能量轉換。

| 參數 | 數值 | 單位 |
|---|---|---|
| 芯片工作結溫 | -40 to 125 | ℃ |
| 符號 | 參數 | 測試條件 | 最小 | 典型 | 最大 | 單位 |
|---|---|---|---|---|---|---|
| D_standby | VDD 靜態工作電流 | VDD=6V | - | 640 | - | μA |
| DD_Op | VDD 正常工作電壓 | 滿載輸出 | 5.32 | 5.44 | 5.55 | V |
| DD_OFF | VDD 欠壓保護電壓 | - | - | 4.38 | - | V |
| DD_ON | VDD 啟動電壓 | - | - | 4.87 | - | V |
| Toff | 關斷時間 | VDD=5.2V | 17.5 | 20 | 22.5 | μs |
| ΔToff/Toff | 抖頻范圍 | - | -5 | - | 5 | % |
| Ton_max | 最大導通時間 | - | - | 60 | - | μs |
| T_D_OLP | 過流保護檢測周期 | VDD=4.9V | - | 128 | - | ms |
| T_LEB | 前沿消隱 | - | - | 400 | - | ns |
| I_peak_limit | 峰值電流限制 | - | 200 | 210 | 220 | mA |
| I_peak_AOCP | AOCP 峰值電流限制 | - | - | 250 | - | mA |
| T_D_OCP | 過流保護延時 | - | - | 200 | - | ns |
| T_SD | 過熱保護閾值 | - | - | 155 | - | ℃ |
| V_BR | 高壓 MOSFET 擊穿電壓 | - | 500 | - | - | V |
| R_dson | 導通阻抗 | I (Drain)=50mA | - | 25 | - | Ω |
| I_Drain_to_VDD | 高壓供電電流 | Drain=500V, VDD=0V | 1.1 | 2 | 3.6 | mA |
| I_Drain_leakage | 高壓漏電電流 | Drain=500V, VDD=6V | - | - | 80 | μA |
| V_Drain_on | 高壓啟動開啟電壓 | - | - | 14 | - | V |

管腳 | 名稱 | I/O (2) | 描述 |
|---|---|---|---|
| 1 | GND | G | 芯片的參考地 |
| 2 | Drain | P | 內部高壓 MOSFET 的漏極 |
| 3 | ICG | P | 芯片地 |
| 4 | VDD | P | 芯片的供電管腳,同時也是輸出反饋管腳 |
(2) I – 輸入;O – 輸出;P – 功率;G – 地。

KP3501AVGA 采用 SOP-4 封裝,具體尺寸如下:
| 尺寸 | 最小值 | 最大值 | 單位 |
|---|---|---|---|
| A | 1.200 | 1.600 | mm |
| a | - | 0.200 | mm |
| C | 0.150 | 0.220 | mm |
| D | 4.500 | 5.000 | mm |
| d | 2.300 | 2.700 | mm |
| E | 3.600 | 4.100 | mm |
| e | 0.500 | 0.800 | mm |
| H | 6.400 | 7.000 | mm |
| L | 1.300 | 1.700 | mm |
| L1 | 0.500 | 1.100 | mm |
| θ | 7o | 7o | - |