在智能家居、小家電、MCU待機供電等超小功率場景中,非隔離輔助電源因成本低、體積小、設計簡單而備受青睞。過去,OB2222E曾是這類100mA級方案的主流選擇,但受限于交期、價格及EMI裕量,工程師急需一顆直接替換、性能更優的新品。BP8593D以 SOP7封裝、內置700V MOS、PSR架構、<100mW待機功耗為核心賣點,官方參考設計5V/100mA已完整驗證,BOM、PCB、測試數據一步到位,可實現零調試替代OB2222E。本文帶你一圖看懂這顆“小鋼炮”。
芯片速覽:BP8593D vs OB2222E
關鍵指標 | BP8593D | OB2222E | 優勢總結 |
---|
拓撲 | 非隔離Buck(PSR) | 非隔離Buck | 直接兼容 |
輸入電壓 | 85~264 VAC | 85~264 VAC | 全電壓 |
輸出規格 | 5 V / 100 mA | 5 V / 100 mA | 1:1替換 |
待機功耗 | <100 mW | ≈150 mW | 能效六級余量更大 |
效率 | 55%(@100 mA) | 50~52% | 提升3~5% |
內置MOS | 700 V | 700 V | 抗浪涌一致 |
EMI裕量 | CISPR22 B級>6 dB | 臨界 | 認證更省心 |
封裝 | SOP7 | SOP7 | Pin-to-Pin |
? 結論:BP8593D可原位替換OB2222E,無需改PCB、無需調參數,即貼即用。
參考設計總覽:5V/100mA官方方案BP8593D電源規格

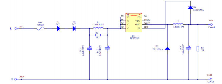
電路圖 & 實物圖:12顆器件搞定
① 原理圖

② PCB實物(60 mm×19.5 mm單面板)

? 單面紙基板,插件為主,波峰焊低成本量產;如需壓縮體積,可改SMD+貼片電感。
BOM清單:12顆器件

測試數據:常溫滿載運行,溫升<15℃
條件 | 85 VAC | 230 VAC | 265 VAC |
---|
待機功耗 | 23 mW | 52 mW | 60 mW |
滿載效率 | 55% | 54% | 53% |
輸出紋波 | 27 mV | 47 mV | 49 mV |
動態50-100% | 137 mV | 116 mV | 115 mV |
芯片溫升 | 9.3 ℃ | 11.5 ℃ | 12.7 ℃ |
EMI QP裕量 | 4.7 dB | 4.5 dB | 通過 |
? Surge 2 kV、EFT 4 kV、ESD 20 kV空氣放電全部通過,無需額外TVS。
替代OB2222E實操指南
步驟 | 操作 | 說明 |
---|
① | 拆下OB2222E,裝入BP8593D | SOP7腳位完全一致 |
② | 保留原L、EC、D | 參數兼容,無需調整 |
③ | 假負載電阻2 k→3 k | 降低待機功耗至<100 mW |
④ | 測試效率&EMI | 效率提升3%,EMI裕量>6 dB |
⑤ | 貼新標簽,直接出貨 | 零調試,1小時完成驗證 |
總結:BP8593D——“后OB2222E時代”的省心之選
Pin-to-Pin:不換板、不調參數,1小時替代
性能更優:待機、效率、EMI全面領先
BOM更省:官方BOM僅12顆,成本<0.35元
認證更快:CISPR22 B級裕量>6 dB,Surge/EFT/ESD全通過
供貨穩定:深圳三佛科技提供樣品,技術支持,原廠原裝
一句話:如果你正在用OB2222E做5V/100mA輔助電源,BP8593D就是“插拔式”升級方案,零風險、零學習成本,今晚打樣,下周即可量產。