以前:整流橋 + 高壓電解 + 變壓器 + PWM IC + 光耦 + ...(15+ 顆)
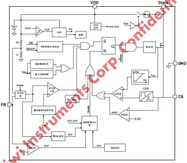
現在:KP321X + 電感 + 輸出電容 + 2 顆電阻(5 顆)即可輸出 12V/200~900mA,待機 <50mW。KP321X 集成 650V MOSFET、高壓啟動、多模式 PWM、全套保護,專為 小家電、工業控制、線性電源替代 而生,默認 12V 輸出,FB 腳懸空即可,外圍極簡,layout 一張單層 PCB 就能過 EMI。
| 型號 | 封裝 | Rdson | 輸出電流@85-265V | 特點 |
|---|---|---|---|---|
| KP3210SG/DP | SOP-8/DIP-8 | 9.5Ω | 200~400mA | 小電流、低功耗 |
| KP3211SG/DP | SOP-8/DIP-8 | 4Ω | 350~700mA | 主流小家電 |
| KP3212DP | DIP-8 | 2.1Ω | 650~900mA | 大電流、插件散熱好 |
所有型號 默認 12V 輸出(FB 懸空),如需 5V/3.3V 只需分壓電阻即可。


| 項目 | 110Vac | 230Vac |
|---|---|---|
| 輸出電壓 | 12.08V | 12.05V |
| 輸出紋波 | 60mV | 75mV |
| 待機功耗 | 32mW | 38mW |
| 效率 | 80.1% | 78.4% |
| EMI 余量(QP) | >6dB | >5dB |

| 應用場景 | 推薦型號 | 輸出能力 | 特點 |
|---|---|---|---|
| 智能風扇 | KP3210SG | 12V/250mA | 小電流,低噪音 |
| 電飯煲控制板 | KP3211SG | 12V/500mA | 主流型號,性價比高 |
| 電磁閥驅動 | KP3212DP | 12V/800mA | 大電流,DIP 散熱好 |
| 繼電器模塊 | KP3211DP | 12V/600mA | 插件封裝,維修方便 |
→ 是的,KP321X 支持 無輸入電解 啟動,只需 1μF 陶瓷即可;若擔心浪涌,可并 4.7μF/400V 小體積電解。
VOUT = 2.0V × (1 + RFB1/RFB2)
KP321X 系列用 一顆芯片 + 5 顆外圍器件 就把 AC-DC 降壓 + 穩壓 + 保護 + EMI 全部搞定,BOM 成本 小于1塊,待機 <50mW,效率 >78%。深圳三佛科技提供技術支持,批量價格有優勢~