PL3322C聚元微SOT23-6封裝 離線反激式PWM控制芯片
<100W SOT23-6
<100W SOT23-6
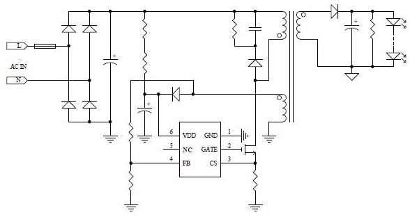
PL3322C 是一款高效率、高集成度、原邊調節的 PWM 功率開關,通過去除光耦以及次級控制電路,簡化了充電器/適配器等傳統的恒流/恒壓的設計,從而實現高精度的電壓和電流調節,調節波形。
PL3322C 的復合模式的應用使得芯片能夠實現低靜態功耗、低音頻噪音、高效率。
PL3322C 同時具有多種保護功能:逐周期峰值電流檢測、欠壓保護、過壓保護等。

+/-5%恒壓調節
全電壓范圍內實現高精度電流調節
去除光耦和次級控制電路
內置高精度恒流調節的線電壓補償
內置變壓器電感補償
可編程的輸出線補償
內置可提高效率的自適應多模式:PWM/PFM控制
低啟動電流
內置軟啟動
內置前沿消隱
逐周期電流限制
欠壓保護
內置輸出過壓保護
良好的動態響應

手機/無繩電話充電器
數碼相機充電器
小功率電源適配器
消費類的備用電源