BP2522D晶豐明源SOT33-5A封裝 12V/24V輸出非隔離降壓型 AC/DC 恒壓芯片
12V/24V SOT33-5A 7500顆/盤
12V/24V SOT33-5A 7500顆/盤
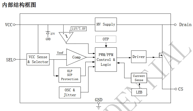
BP2522X 是一款高精度低待機功耗的非隔離降壓型恒壓驅動芯片。適用于 85Vac-265Vac 全電壓輸入的非隔離電源。

超低待機功耗 <20mw
固定 12V 或24V 輸出電壓,可選擇
內部集成高壓功率管
集成高壓啟動和供電電路優異的動態響應
減小音頻噪聲的降幅調制技術
改善 EMI 的抖頻技術
±5%輸出電壓精度內置軟啟動
多種保護功能

輔助電源
其他應用