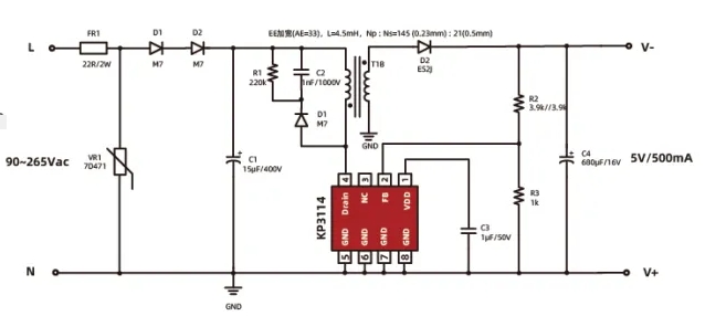
在現代電子設計中,非隔離電源解決方案因其高效、緊湊和成本效益而越來越受到青睞。KP3114系列芯片作為高性能的BUCK轉換器,提供了多種非隔離方案,以滿足不同應用場景的需求。本文將詳細介紹KP3114系列的三種非隔離方案:1W、2.5W和4W的BUCK轉換器,以及它們的典型應用。

方案特點:
高精度可調輸出,確保輸出電壓穩定。
集成700V MOSFET,提供高效的電源轉換。
全程工作穩定,無異音,適合對噪聲敏感的應用。
超低待機功耗,輸入功耗小于100mW,有助于節能。
輸出電壓低紋波,動態響應快,保證電源質量。
具備Surge Pass 2.5kV的浪涌保護,符合EN55022B標準,增強了電路的可靠性。
內置完善的保護機制,包括過流保護、過溫保護、前沿消隱、過熱保護和過壓保護。
典型應用:
風扇、電水壺、養生壺、普通取暖器、門鈴主控板等。

集成700V MOSFET,提供高效的電源轉換。
全程工作穩定,無異音,適合對噪聲敏感的應用。
超低待機功耗,輸入功耗小于80mW,進一步降低能耗。
滿載效率高達90%以上,實現高效能轉換。
具備Surge Pass 2kV的浪涌保護,符合EN55022B標準,增強了電路的可靠性。
內置完善的保護機制,包括過流保護、過溫保護、前沿消隱和過壓保護。
養生壺、智能風扇等。

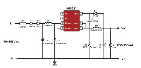
可調寬12V輸出,提供靈活的電壓選擇。
集成700V MOSFET和高壓啟動電路,確保穩定啟動。
超低待機功耗,輸入功耗小于50mW,實現節能。
輸出電壓低紋波,動態響應快,保證電源質量。
具備Surge Pass 2kV的浪涌保護,符合EN55022B標準,增強了電路的可靠性。
內置完善的保護機制,包括過流保護、過溫保護、前沿消隱、過熱保護和過壓保護。
電飯煲、電暖器等。
KP3114系列芯片提供了多樣化的非隔離電源解決方案,適用于從低功率到中等功率的廣泛應用。其高性能、高效率和高可靠性的特點,使其成為電子設計工程師在設計電源管理電路時的理想選擇。隨著電子設備對能效和性能要求的不斷提高,KP3114系列的非隔離方案將繼續在電源設計領域發揮重要作用。