在電源管理領域,必易微電子提供了多種高性能、低成本的PWM功率開關,其中KP311A系列和KP311B系列是兩款備受關注的產品。本文將對這兩個系列的芯片進行詳細的性能對比和應用考量分析。
KP311A系列是非隔離型、高集成度且低成本的PWM功率開關,適用于降壓型和升降壓型電路。以下是KP311A系列的主要特點:

高精度5V默認輸出:保證了輸出電壓的穩定性和精確性。
集成500V高壓MOSFET和高壓啟動電路:減少了外部元件的需求,降低了系統成本。
集成采樣電阻:進一步降低了系統成本。
支持超低壓輸入(12V以上)應用:增強了應用的靈活性。
開關式峰值電流模式控制:提供了優異的電流控制和EMI性能。
超低待機功耗小于50mW:符合能效標準,適合電池供電設備。
超低工作電流,支持小VDD電容:有助于減小電源解決方案的體積。
集成軟啟動電路:減少了啟動時的沖擊電流。
集成式保護功能:包括過載保護(OLP)、過熱保護(OTP)、逐周期電流限制(OCP)、異常過流保護(AOCP)、前沿消隱(LEB)和VDD欠壓保護。
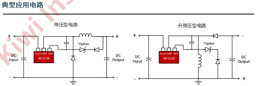
KP311B系列同樣是一款非隔離型、高集成度且低成本的PWM功率開關,適用于降壓型和升降壓型電路。以下是KP311B系列的主要特點:

高精度5V默認輸出:與KP311A系列相似,保證了輸出電壓的穩定性和精確性。
最高50kHz開關頻率:提供了更高的頻率選擇,有助于設計更小的電感和電容。
集成500V高壓MOSFET和高壓啟動電路:與KP311A系列相同,減少了外部元件的需求。
集成采樣電阻:降低了系統成本。
支持超低壓輸入(15V以上)應用:提供了更廣泛的輸入電壓范圍。
開關式峰值電流模式控制:優異的電流控制和EMI性能。
超低待機功耗小于50mW:符合能效標準。
超低工作電流,支持小VDD電容:減小電源解決方案的體積。
集成軟啟動電路:減少了啟動時的沖擊電流。
集成式保護功能:包括過載保護(OLP)、過熱保護(OTP)、逐周期電流限制(OCP)、異常過流保護(AOCP)、前沿消隱(LEB)等。
從上述特點可以看出,KP311A系列和KP311B系列在很多方面都有相似之處,如高精度輸出、集成高壓MOSFET、超低待機功耗等。主要的區別在于KP311B系列提供了更高的開關頻率(最高50kHz),而KP311A系列則在某些型號中集成了整流二極管、續流二極管、反饋二極管,這可以進一步降低系統成本和設計復雜度。
在選擇KP311A系列或KP311B系列時,設計者需要根據具體的應用需求來決定。如果應用需要更高的開關頻率以實現更小的電感和電容設計,KP311B系列可能是更好的選擇。如果應用中可以利用集成的二極管來進一步降低成本和設計復雜度,KP311A系列可能更加合適。
總之,必易微的KP311A系列和KP311B系列都提供了高性能、低成本的電源管理解決方案,設計者可以根據具體的應用需求和設計約束來選擇最合適的產品。