在電子領域,尤其是在開關電源設計中,選擇合適的功率開關對于整個系統的性能至關重要。PL3327CE和PL3327CD作為兩款高效率、高集成度的PWM功率開關,它們在許多方面具有相似之處,但也存在一些關鍵的區別。本文將深入探討這兩款芯片的不同之處,以幫助工程師在設計時做出更明智的選擇。
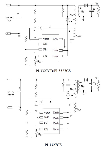
1. 封裝差異
PL3327CE和PL3327CD的主要區別之一在于它們的封裝類型。PL3327CD采用的是DIP7封裝,而PL3327CE則提供SOP8封裝。封裝的不同直接影響到電路板的設計和元件的布局。SOP8封裝相較于DIP7封裝,通常具有更小的體積和更緊湊的布局,這使得PL3327CE在空間受限的應用中更為適用。

2. 應用場景
盡管兩款芯片都適用于小于18W的AC/DC反激式開關電源,但它們的封裝差異可能會影響它們在特定應用中的適用性。例如,PL3327CE的SOP8封裝可能更適合于對空間要求較高的便攜式設備,如手機充電器和數碼相機充電器。而PL3327CD的DIP7封裝可能更適合于對成本敏感且空間要求不那么嚴格的應用,如一些小型電源適配器。

3. 性能參數
在性能參數上,PL3327CE和PL3327CD都提供了高精度的恒壓/恒流調節,內置高集成度的功率MOSFET,以及多種保護功能,如逐周期峰值電流檢測、欠壓保護、過壓保護等。這些共同的特性使得兩款芯片都能在保證高效率的同時,提供穩定的輸出電壓和電流。
4. 集成度和成本效益
兩款芯片都通過去除光耦和次級控制電路來簡化設計,從而實現高精度的電壓和電流調節。這種設計不僅減少了外部元件的需求,也降低了系統的整體成本。同時,高集成的功率MOSFET有助于減少外部PCB的面積,進一步降低成本。
結論
總的來說,PL3327CE和PL3327CD在核心功能上非常相似,它們都能為小于18W的AC/DC反激式開關電源提供高效率和高穩定性的解決方案。選擇哪款芯片更多地取決于具體的應用需求和設計考慮,如封裝類型、空間限制和成本效益。通過理解這些細微的差別,工程師可以更好地選擇適合其特定項目需求的芯片。