KP3251X 是必易推出的一系列集成 500V MOSFET 的非隔離降壓型功率開關芯片,主打小家電、輔助電源、線性電源替代等場景。該系列目前包含:
| 型號 | 封裝 | 內阻(Rdson) | 最大輸出電流 | 特點 |
|---|---|---|---|---|
| KP3251ASGA | SOP-8 | 18Ω | ≈150mA | 超低功耗,適合小電流 |
| KP32511SGA | SOP-8 | 9Ω | ≈200mA | 通用型,平衡效率與成本 |
| KP32512SGA | SOP-8 | 6.5Ω | ≈350mA | 主流型號,適合多數家電 |
| KP32512DP | DIP-8 | 6.5Ω | ≈350mA | 插件封裝,適合波峰焊 |
| KP32514DP | DIP-8 | 1.6Ω | ≈650mA | 大電流版本,適合高功率場景 |
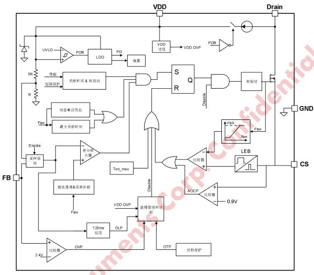
所有型號均內置 500V 高壓 MOSFET、高壓啟動電路、多模式 PWM 控制器,支持 Buck 和 Buck-Boost 拓撲,默認 12V 輸出(FB 腳懸空),待機功耗 <50mW。



| 項目 | 110Vac | 230Vac |
|---|---|---|
| 效率 | 82.4% | 80.9% |
| 輸出紋波 | 45mV | 52mV |
| 待機功耗 | 38mW | 42mW |
| 啟動時間 | <200ms | <300ms |
| EMI 余量(QP) | >6dB | >5dB |
| 應用場景 | 推薦型號 | 理由 |
|---|---|---|
| 小功率傳感器供電 | KP3251ASGA | 電流小,成本低 |
| 智能插座/Wi-Fi 模塊 | KP32511SGA | 200mA 足夠,SOP 省空間 |
| 電飯煲/咖啡機輔助電源 | KP32512SGA | 350mA 主流,效率高 |
| 老舊板子插件封裝 | KP32512DP | DIP-8 直接替換 |
| 風扇/電磁閥驅動 | KP32514DP | 650mA 大電流,內阻最低 |

→ 可以,調整 FB 分壓電阻即可,最低 2V 起,注意占空比限制。
→ 引腳不兼容,但體積、效率、待機功耗全面勝出,適合升級替代。
深圳三佛科技提供技術支持,批量價格有優勢~
KP3251X 系列用一顆芯片,把 500V MOSFET、高壓啟動、多模式 PWM、全套保護 全部打包,外圍僅需 7 個元件,就能做出一款 高效率、低待機、無異音 的非隔離電源。對于成本敏感、空間緊張的小家電來說,它幾乎就是“電源終結者”。